精益求精 · 技能报国
首页
学校简介
学校简介
学校领导
学校荣誉
学校风采
学校标识
机构设置
机构一览
师资队伍
师资概述
名师风采
教育教学
教学动态
教研成果
教研活动
专业建设
招生就业
招生信息
就业信息
党群建设
党建动态
党风廉政
学生工作
团委活动
工会动态
学习教育 学习资料
学习教育 每日一课
学习教育 工作动态
校企合作
校企动态
合作企业
技能培训
培训动态
开班通知
培训报名
考试安排
政策文件
首页
>>
通知公告
>>
正文
通知公告
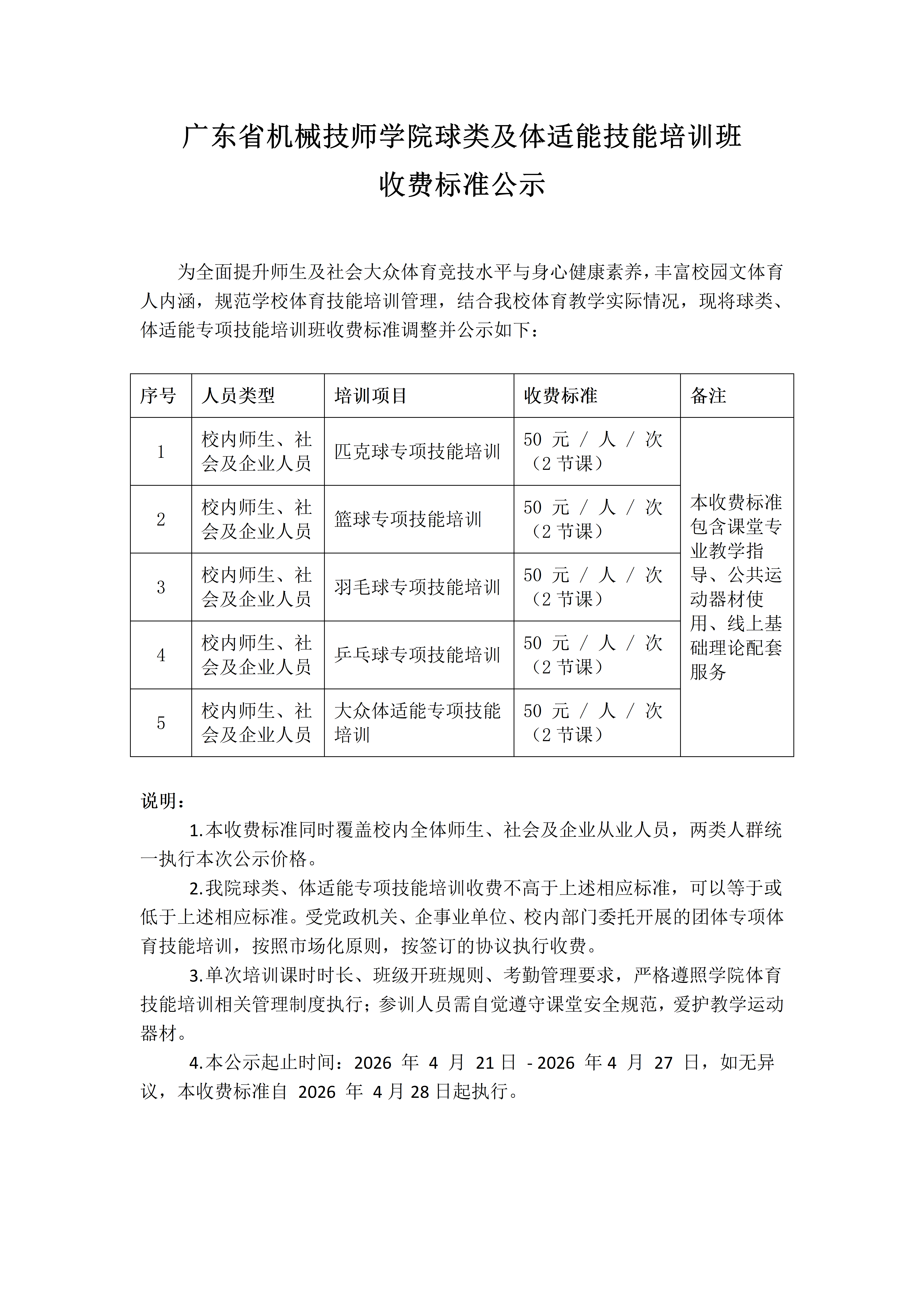
广东省机械技师学院球类及体适能技能培训班收费标准公示
作者: 发布日期:2026-04-21